本网讯 近日,我院生物育种技术中心水稻育种课题组魏鹏程团队在国际权威学术期刊《Trends in Biotechnology》(中科院1区Top,IF=17.3)中发表题为“Improving plant C-to-G base editors with a cold-adapted glycosylase and TadA-8e variants”的Resource article,为作物精准育种提供新型工具。

单核苷酸多态性与作物的重要性状密切相关,碱基编辑技术因其无需诱导DNA双链断即可实现精准的核苷酸转换,已成为作物生物育种的重要手段。安徽农业大学农学院魏鹏程教授团队联合安徽省农科院水稻所李娟研究员团队报道了一类新型植物C-to-G碱基编辑工具,通过筛选出适于植物C-to-G编辑的冷适应生物的大西洋鳕鱼(Gadus morhua)尿嘧啶DNA糖基化酶(coUNG)和TadA-8e衍生的胞嘧啶脱氨活性变体,整合形成CDc-CGBEco工具,显著提升了植物基因组的C-to-G编辑效率、纯度和特异性。
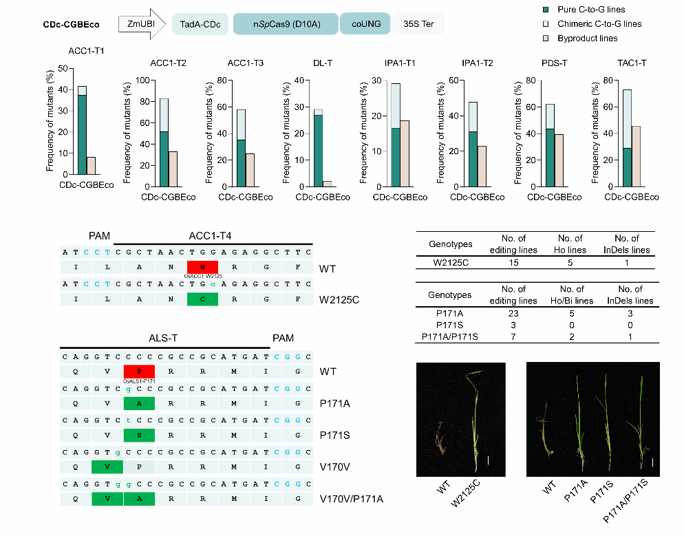
研究通过筛选不同来源的尿嘧啶DNA糖基化酶,发现在植物培养环境下利用coUNG开发的CGBE活性显著高于其他UNG源CGBE,在有效提高C-to-G转换效率的同时且不会增加脱靶效应。此外,团队利用TadA-8e胞嘧啶脱氨活性变体,适配coUNG进一步优化C-to-G编辑系统,构建了CDc-CGBEco编辑系统,增强了对选择性碱基编辑能力。在水稻(Oryza sativa)中对CDc-CGBEco的编辑能力进行了验证表明,该系统在水稻中实现了高效且高纯度的C-to-G编辑,在8个基因组位点的编辑测试表现出53.13%的平均效率,而植株中纯合精准C-to-G突变可达16.67%,并验证了编辑产物的遗传稳定性。此外,研究团队利用该系统成功获改良了水稻品种性状,展现出良好的应用能力。

同时为了验证CDc-CGBEco在不同物种中的作用能力,作者也构建了双子叶CDc-CGBEco编辑系统,并选择多个大豆和烟草靶点对C-to-G碱基编辑能力进行了验证。其中,大豆发根系统C-to-G编辑频率甚至可达93.88%,显示出较强的双子叶作物编辑潜力。此外,CDc-CGBEco在烟草中也成功实现了C-to-G编辑。

安徽农业大学农学院魏鹏程教授与安徽农科院水稻所李娟研究员为该文通讯作者;安徽农业大学博士后蒋迎利,硕士研究生肖志,周苏淮和郑州烟草研究院高级工程师罗朝鹏为第一作者;湖南农业大学植保学院潘浪教授团队对研究做出重要贡献。相关工作特别感谢广州大学关跃峰教授团队的帮助支持。该研究在安徽省科技创新攻坚计划等项目支持下完成。(图文/魏鹏程 编辑/范宇 审核/余恩)